Textstruktur – Geschichte des Computers

Hier geht es um:

  • Kopfzeile
  • Fusszeile
  • Seitenzahlen
  • Seitenumbruch
  • Abschnitt
  • Formatvorlagen (Überschrift1, Überschrift2,..)
  • Inhaltsverzeichnis
  • Deckblatt

Arbeitsanweisungen:

  • Erstelle dir das Arbeitsverzeichnis /meiern/textstruktur
  • Speichere hier die folgende Datei ab:
  • Benutze die Formatvorlagen Überschrift 1 und Überschrift 2 um die entsprechenden Überschriften zu formatieren.
    rot = Überschrift 1. Ordnung
    grün 0 Überschrift zweiter Ordnung
  • Füge zu Beginn von Seite 1 einen Seitenumbruch ein.
  • Erstelle das Inhaltsverzeichnis.
  • Füge einen weiteren Seitenumbruch vor dem Inhaltsverzeichnis ein.
  • Erstelle das Deckblatt.
  • Füge ein weiteres Kapitel ein.
  • Akualisiere das Inhaltsverzeichnis.

Abschnitte einfügen

  • Füge einen Abschnittswechsel ein.
  • Füge den Text über Künstliche Intelligenz ein.
  • Benutze die Formatvorlagen für die Überschriften.
  • Aktualisiere das Inhaltsverzeichnis.
  • Füge einen weiteren Text über mehrere Seiten ein.
    Thema: Berufsfelder der IT & Berufe innerhalb der Berufsfelder
  • Benutze wieder die Formatvorlagen.
  • Aktualisiere das Inhaltsverzeichnis.

Fast geschafft, der letzte Abschnitt

Dein Dokument besteht bis jetzt aus den beiden Texten/ Abschnitten:

  • Grundlagen Computer
  • Künstliche Intelligenz

Jetzt kommt ein dritter Text/ Abschnitt in unser Dokument.
Dieser Text behandelt die „Berufe der Informatik“.
Aufgabe:

  • Lese im Buch Seite 8 und 9.
  • Übertrage die Berufsfelder in deinen Text (Formatvorlage Überschrift 1).

  • DIE BERUFSFELDER
    Beschreibe die Berufsfelder, Stichpunkte reichen.
    Entweder du übernimmst die Informationen aus dem Buch oder
    du fragst chatGTP.
    Z.B.: Beschreibe das Berufsfeld „Angewandte Informatik“, kurz und knapp, in einfacher kind gerechter Sprache.

  • DIE BERUFE
    Bearbeite Aufgabe Seite 9 Aufgabe 2.
    Suche nach Berufen in der IT und ordne Sie den Berufsfeldern zu. Dazu kannst du auch wieder chatGTP befragen.
    Z.B.: Erstelle eine Liste mit vier wichtigen Berufen aus dem Berufsfeld „Angewandte Informatik“. Beschreibe jeden Beruf kurz in Kind gerechter Sprache.

Hier ein Beispiel für das Berufsfeld „Angewandte Informatik“:

  1. Angewandte Informatik
    Entwicklung und Einsatz von IT-Systemen in verschiedenen Anwendungsbereichen wie Wirtschaft, Medizin oder Bildung.
    • Softwareentwickler
      • Entwickelt Anwendungen für unterschiedliche Branchen, z.B. Unternehmenssoftware, mobile Apps oder Webanwendungen.
    • IT-Consultant
      • Berät Unternehmen bei der Auswahl und Implementierung von IT-Systemen und sorgt dafür, dass diese optimal in die Geschäftsprozesse integriert werden.
    • Datenanalyst
      • Analysiert große Datenmengen, um Trends zu identifizieren und Entscheidungshilfen für Unternehmen zu liefern.
    • Systemadministrator
      • Verantwortlich für den Betrieb und die Wartung von IT-Infrastrukturen, Netzwerken und Servern in Unternehmen.
    • Anwendungsbetreuer (Application Manager)
      • Zuständig für die Betreuung und Weiterentwicklung von unternehmensspezifischen Softwareanwendungen.

  2. Technische Informatik

(Quelle: chatGTP)

WICHTIG! Es gibt im Buch 6 BERUFSFELDER.

Zu jedem Berufsfeld vier Berufe finden.

Nicht vergessen! Inhaltsverzeichnis aktualisieren.

Text über Iserv/ Aufgabenmodul abgeben.

Bewertung Word
Punkte
Deckblatt1
Inhaltsverzeichnis1
Inhaltsv. Text 21
Inhaltsv. Text 31
Text 1 (Grundlagen)1
Überschrift 11
Überschrift 21
Text 2 (KI)1
Überschrift 11
Überschrift 21
Text 3 (Berufe)1
6 Berufsfelder 6
jeweils 4 Berufe4
Überschrift 11
Überschrift 21
Seitenzahlen1
Seitenzahlen 1,2,31
Du hast von 25 Punkten.
Note

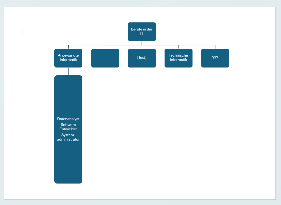
Erstelle eine Mindmap der Berufe

Das könnte z.B. so aussehen (erstellt mit Word / SmartArt):

Vielleicht findest du auch andere Möglichkeiten (powerpoint, paint, inkscape, …)

Bewertung Mindmap
Punkte
Überschrift1
Berufsfelder6
Berufe24
Abfolge schlüssig5
Überschrift 21
6 Berufsfelder 6
jeweils 4 Berufe4
Überschrift 11
Überschrift 21
Seitenzahlen1
Seitenzahlen 1,2,31
Du hast von 36 Punkten.
Note

Ordnung schaffen

Textdatei download

Formatvorlagen benutzen

Kopfzeile, Fußzeile und Seitenzahl


Kommentare

Schreibe einen Kommentar

Deine E-Mail-Adresse wird nicht veröffentlicht. Erforderliche Felder sind mit * markiert